从代码设计看 Glide 系列

从代码设计看 Glide 系列

【持续更新中】…

目录

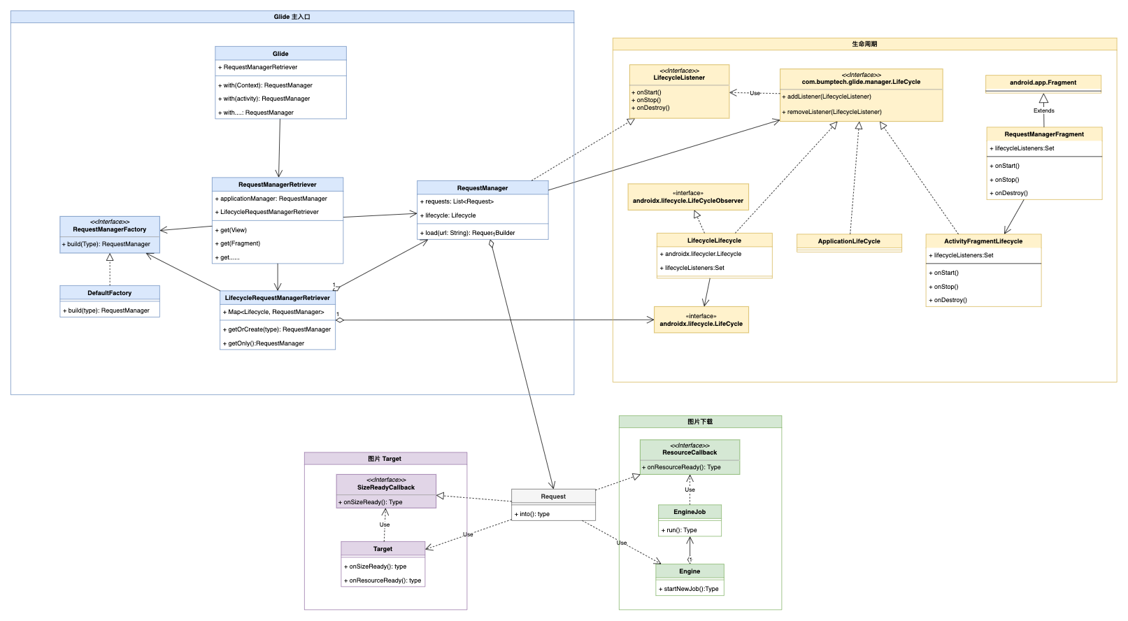
Glide 系列目前已完成类图如下

Glide 完整类图

可以微信搜索 0xforee(也可以扫描底部二维码)关注我的公众号,回复 Glide完整类图 下载原始的高清图片。

作者

0xforee

发布于

2023-08-21

更新于

2023-08-31

许可协议


欢迎关注我的公众号 0xforee,第一时间获取更多有价值的思考

评论